.
首页
HOME
关于城发
ABOUT US
集团简介
组织结构
领导团队
集团荣誉
领导关怀
清廉国企
队伍建设
机关建设
业务建设
联系我们
新闻中心
NEWS
集团新闻
子公司动态
信息公开
BUSINESS
企业文化
culture
企业理念
员工风采
妇女儿童
党建工作
special column
人力资源
resources
集团子公司
subsidiary
主页
>
信息公开
>
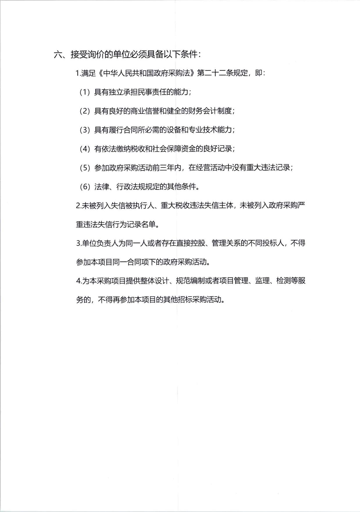
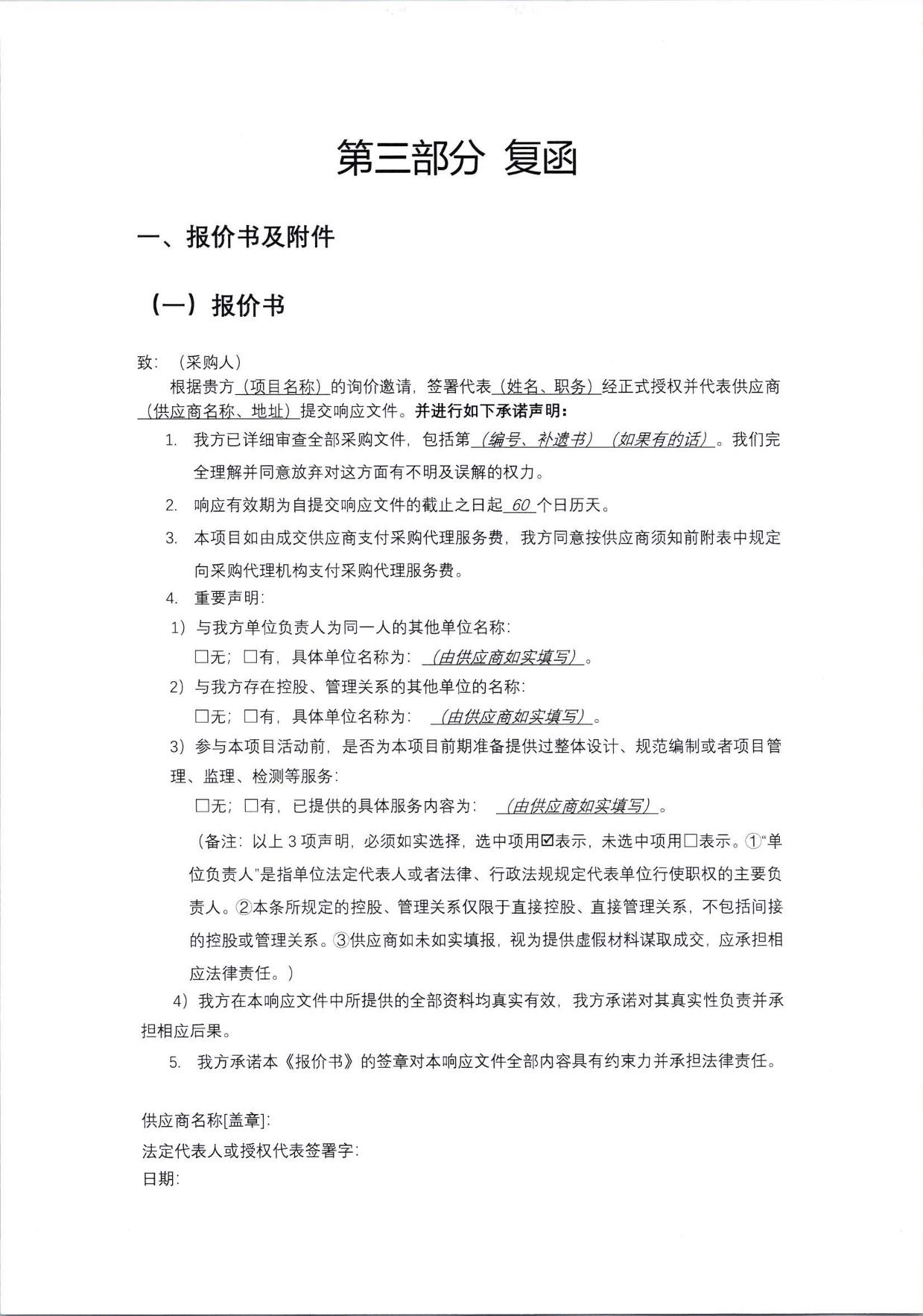
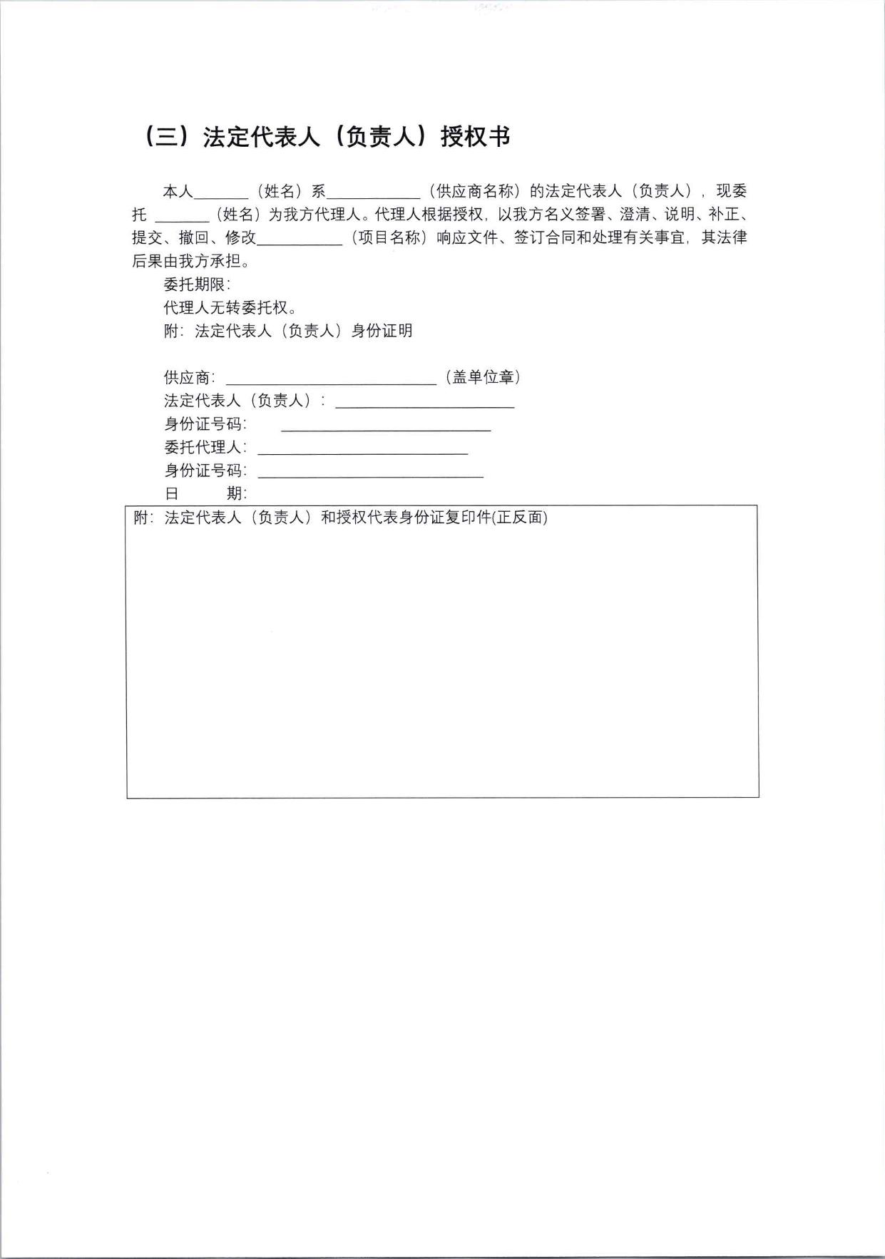
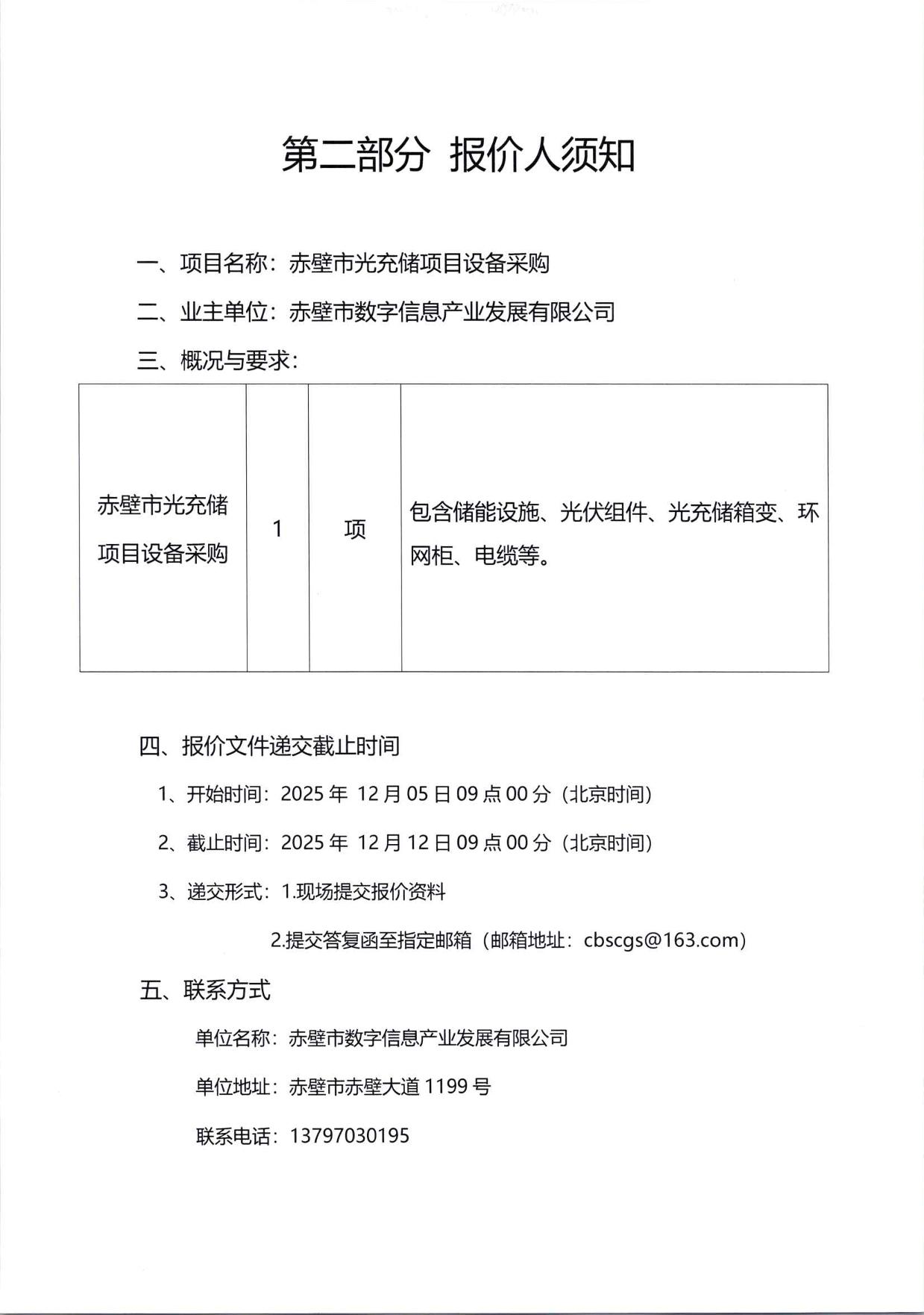
赤壁市光充储项目设备采购询价公告
信息来源:未知 发布时间:2025-12-05 08:23 阅读量:
赤壁市光充储一体化充电项目设备采购最高限价函
设备采购清单
上一篇:
赤壁市赤马港街道古城墙安置点片区、官塘驿镇化工小区片区老旧小区改造配套基础设施建设”项目“国道排水箱涵劳务”工程(第二次
下一篇:
赤壁城发集团中层干部岗位内部公开竞聘公告